
El Repositorio Repositorio IEMMM Proyectos de investigación y experiencias significativas invita a estudiantes, docentes e investigadores a enviar sus trabajos de investigación, artículos, experiencias pedagógicas o recursos educativos, orientados a la reflexión y transformación del quehacer educativo.
A continuación, se detallan las normas generales de presentación y envío:
El repositorio realiza una convocatoria anual de recepción de trabajos, cuyos resultados se socializan durante el Coloquio “Transformación del quehacer educativo: ¡Vení, contanos!”.La publicación oficial de los contenidos se realiza al cierre de cada año académico.
El documento debe incluir:
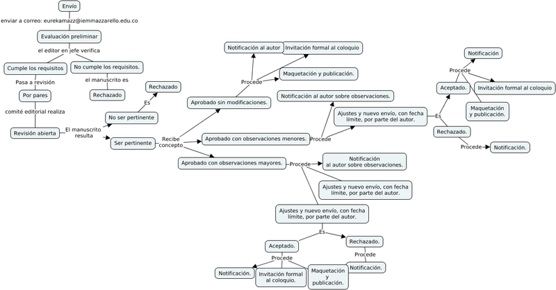
Los trabajos deben enviarse al correo institucional: eurekamazz@iemmazzarello.edu.cocon el asunto: “Envío de contribución – Coloquio de transformación del quehacer educativo- Vení contanos”.
El mensaje debe incluir:
Todas las contribuciones son revisadas por el Comité Editorial del repositorio, que evalúa la pertinencia, claridad, originalidad y coherencia con las temáticas educativas.Las observaciones, si las hay, serán enviadas al autor para ajustes antes de su publicación final.
El equipo editorial garantiza la calidad académica de los contenidos y la coherencia con la misión institucional de promover la investigación escolar y la transformación educativa.
El Repositorio IEMMM Proyectos de investigación y experiencias significativas y sus publicaciones adheridas, promueven y garantizan el acceso abierto inmediato a todos sus contenidos, bajo el principio de que ofrecer libre acceso a la producción académica y científica favorece el intercambio global del conocimiento.
Todos los trabajos publicados están disponibles de forma gratuita, sin cargos para lectores ni autores, y pueden ser leídos, descargados, copiados, distribuidos, impresos, buscados o enlazados libremente, siempre que se reconozca adecuadamente la autoría original y la fuente.
Esta política se alinea con la definición de acceso abierto de la Iniciativa de Budapest (BOAI) y con los principios establecidos por el Directory of Open Access Journals (DOAJ).
Licencia: Atribución-NoComercial-CompartirIgual 4.0 InternacionalEl Repositorio IEMMM Proyectos de investigación y experiencias significativas garantiza la calidad académica y la pertinencia educativa de los trabajos publicados mediante un proceso editorial transparente y formativo, orientado tanto a la mejora de las producciones como al fortalecimiento de las competencias investigativas de sus autores.
Los resultados son comunicados al autor, quien contará con un plazo establecido para realizar los ajustes y reenviar la versión revisada.

El proceso editorial se rige por los principios de integridad, transparencia y respeto académico, evitando cualquier forma de plagio, manipulación de datos o conflicto de interés.El Centro de Investigación Escolar EUREKAMAZZ promueve una revisión constructiva y pedagógica, orientada a acompañar el crecimiento académico de los autores, especialmente de los estudiantes-investigadores.
El Repositorio IEMMM Proyectos de investigación y experiencias significativas no cobra ningún tipo de tarifa a los autores por el envío, evaluación, edición ni publicación de sus contribuciones. La participación en el proceso editorial y la posterior difusión de los trabajos es completamente gratuita, tanto para autores internos como externos a la Institución Educativa Madre María Mazzarello.
En consecuencia:
El Repositorio IEMMM Proyectos de investigación y experiencias significativas garantiza el acceso abierto, libre y gratuito tanto para autores como para lectores, en coherencia con su compromiso institucional de promover la democratización del conocimiento y la investigación escolar sin fines de lucro.
Condiciones: